网站首页 拉祜资讯 通知公告 视频新闻 党建之窗 文化旅游 综合栏目 专题栏目 热点转载
 
首页 >> 综合栏目
 
澜沧3个项目拟入选→

来源:“云岭先锋”微信公众号、“云南发布”微信公众号 时间:2025-12-08 阅读:

近日

中共云南省委人才工作领导小组办公室

公示了

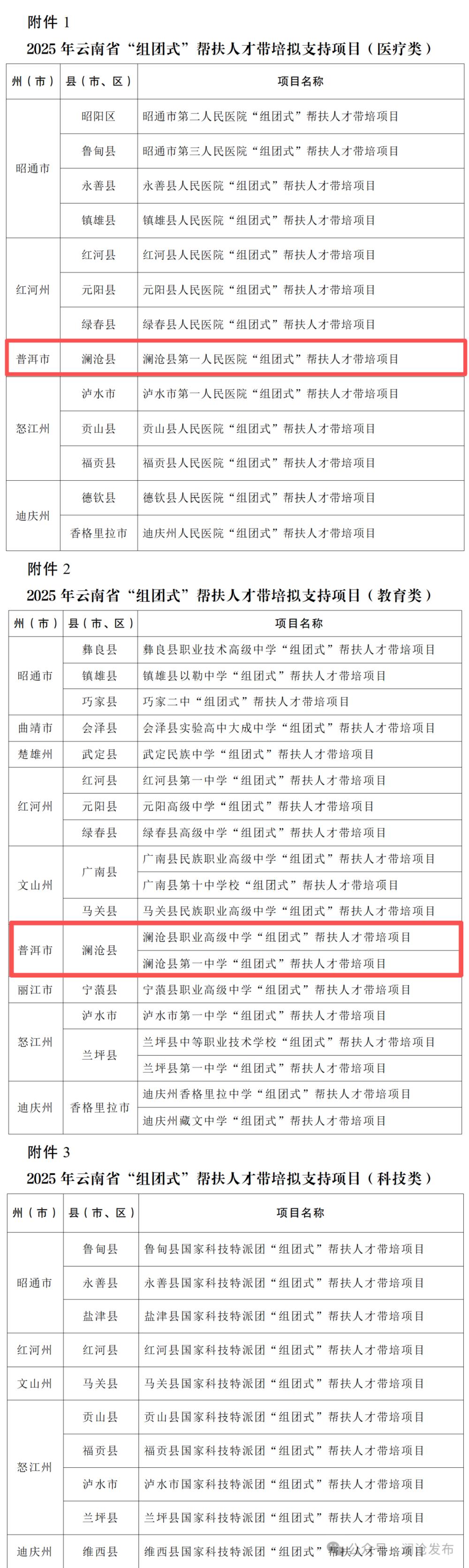
2025年云南省“组团式”帮扶

人才带培拟支持项目

42个拟入选

其中

普洱市澜沧县3个项目拟入选

2025年云南省“组团式”帮扶

人才带培拟支持项目公示

根据《云南省“组团式”帮扶人才带培项目实施方案》(云党人才办〔2024〕9号),经需求征集、策划申报、汇总审核、集体会商等程序,遴选出42个2025年云南省“组团式”帮扶人才带培拟支持项目,现予以公示。

公示时间从2025年12月5日起至12月11日止(国家法定节假日除外)。公示期内对公示内容有异议的单位或个人,可向我们反映。

联系方式:医疗类,省委组织部干部一处(0871—63991623);教育类,省委组织部人才工作二处(0871—63991580);科技类,省委组织部组织二处(0871—63991665)。

附件:

1.2025年云南省“组团式”帮扶人才带培拟支持项目(医疗类)

2.2025年云南省“组团式”帮扶人才带培拟支持项目(教育类)

3.2025年云南省“组团式”帮扶人才带培拟支持项目(科技类)


中共云南省委人才工作领导小组办公室

2025年12月4日

图片


 
 
 上一篇: 2025年度法治人物|扎根边境32年的“守边人”彭贵荣
 下一篇: 12·4“国家宪法日”特别节目《2025年度法治人物》发布盛典 致敬平凡中的法治之光